首页 > BB贝博学术 > 正文
首页 > BB贝博学术 > 正文

李政中标国务院国资委2022年度研究课题并参加课题启动会

2022-11-27 16:00   来源:经济学院

 

11月24日下午,国务院国资委组织召开2022年度研究课题启动会。国务院国资委党委委员、副主任翁杰明出席会议并讲话,会议由国务院国资委党委委员、秘书长彭华岗主持。会上,国务院国资委研究中心主任衣学东宣布了国资委2022年度研究课题承担单位名单,其中包括BB贝博艾弗森官方网站作为牵头单位承担的“新国企理论和实践问题研究”课题。经济学院李政教授作为课题负责人线上参加了课题启动会。  

此次课题研究是国务院国资委首次面向全社会“揭榜挂帅”开展软科学课题研究,极大地激发了社会各界广泛参与国资国企研究的热情,吸引了360家单位报名参与,最终遴选出30家课题承担牵头单位,实现了各方面研究力量参与国资国企研究的良好局面。李政教授团队在激烈的竞争中脱颖而出,中标 “新国企理论和实践问题研究”课题。该课题承担单位为BB贝博艾弗森官方网站,参与单位为中国企业改革与发展研究会和中国一重集团有限公司,指导单位为国务院国资委全面深化改革领导小组办公室。  

窗体顶端  

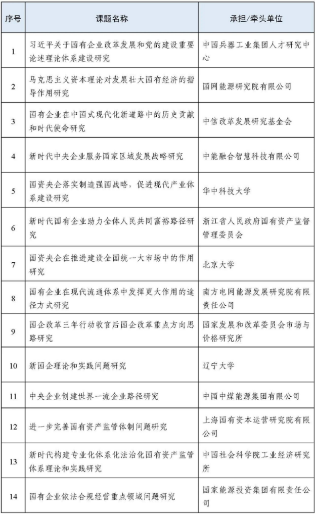
国务院国资委2022年度研究课题承担/牵头单位名单    

窗体底端  

   

   

李政,1974年生,吉林大学经济学博士、南开大学工商管理博士后。荷兰阿姆斯特丹大学和英国埃塞克斯大学访问学者。现任BB贝博艾弗森官方网站经济学院院长、教授、博士生导师,入选教育部新世纪优秀人才支持计划,为享受国务院政府特殊津贴专家。受聘为教育部创新创业教育指导委员会委员、中国企业改革与发展研究会副会长、中国社科院国有经济研究智库学术委员会委员、中国社会科学院当代中国马克思主义政治经济学创新智库特约研究员,海南省国资研究院首批特聘研究员,吉林省《资本论》研究会会长。历任吉林大学经济学院副院长、教育部人文社科重点研究基地吉林大学中国国有经济研究中心主任,吉林财经大学校长助理(挂职)。主要研究领域为国有经济、创新经济、东北振兴等。主持国家社科基金重大项目1项、重点项目2项、一般项目1项,主持教育部人文社科重点研究基地重大项目2项,其他横向纵向课题40余项。在《人民日报(理论版)》《光明日报(理论版)》《管理世界》《经济学动态》《经济评论》等国内外报刊发表学术论文150余篇,其中多篇被《新华文摘》《中国社会科学文摘》等全文转载。出版学术著作与教材20余部。荣获宝钢优秀教师奖、高等学校社科优秀成果奖二等奖、吉林省社科优秀成果奖一等奖、吉林省教学成果奖二等奖及长春市有突出贡献专家等多项奖励和荣誉称号。